Product Manager of the Developer Experience, Interfaces, Core, and Versions teams. Managing different teams of Engineers and Designers and defining the roadmap of several key initiatives.
Then Head of Design.
Iterating data projects and version control.
Role: Product Manager, DRI, and fractional designer.


First definition document

Early prototype

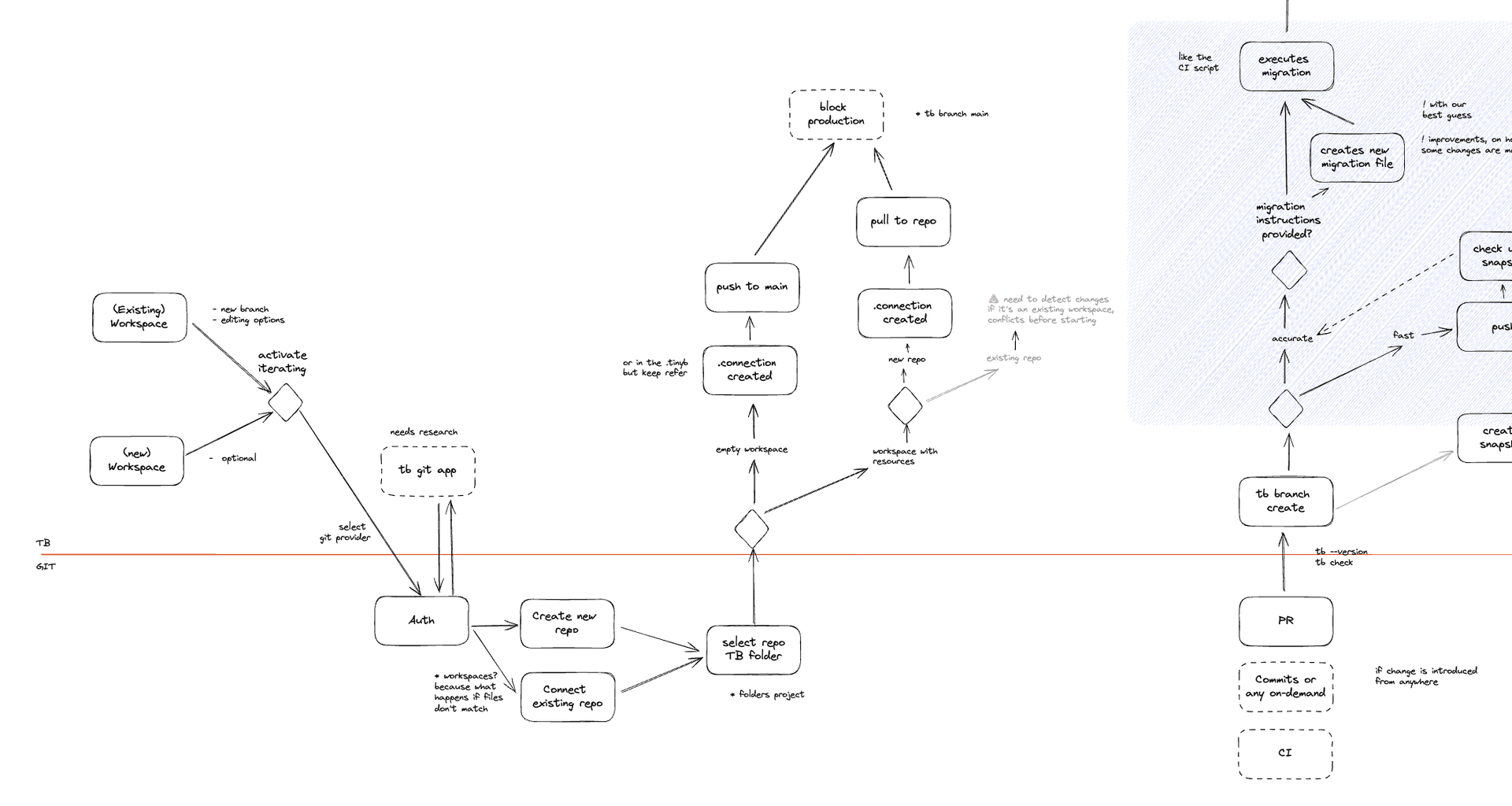
Tinybird vs. Git early workflow

Versions GA Design Prototype
Versions GA Announcement video for Enterprise customers

Proposal to improve how to iterate connections
Proposal to get feedback about potential simplifications after user feedback
Manage your Organization consumption and resources across different Data Projects.
Role: Product Manager and Design Manager.


Create schemas from a prompt and automatically ingest data. Blog post.
Role: Product Designer.
